您好, 欢迎光临柜业商城!
请登录
免费注册
回到首页
我是买家
已买到的宝贝
我的好友
我的咨询
商品分类
卖家中心
已卖出的宝贝
出售中的宝贝
帮助中心
收藏夹
收藏的宝贝
收藏的店铺
网站导航
柜业首页
保险箱柜
办公铁柜
品牌中心
定制城
使用说明
柜业论坛
配件城
商品
店铺
团购
热门搜索:
金管家
虎牌
英博
艾谱
飞云铁柜
艾斐堡
威伦司
威盾斯
驰球
皓瑞
迪堡
永发
更多
去购物车结算
0
购物车中还没有商品,赶紧选购吧!
全部分类
保险柜城
保险柜
保管箱
枪柜
投币柜
宾馆柜
更多
铁柜城
文件柜
保密柜
更衣柜
密集柜
更多
门业城
金库门
防尾随门
金库房
更多
床业城
上下床
公寓床
军用床
折叠床
更多
架业城
货架
书架
网架
更多
椅业城
办公椅
老板椅
休闲椅
排椅
更多
配件城
保险柜配件
铁柜配件
椅子配件
更多
首页
保险柜城
铁柜城
品牌中心
配件城
团购活动
家具城
使用说明
新闻资讯
售后维修
柜业论坛
文章分类
保险柜的十万个为什么
智能门锁使用说明
进口各品牌保险柜使用说明
艾斐堡保险柜使用说明
艾谱保险柜使用说明
驰球保险柜使用说明
飞利浦保险柜使用说明
富甲保险柜使用说明
飞云保险柜使用说明
国保保密柜使用说明
古林保险柜使用说明
虎牌保险柜使用说明
皓瑞保险柜使用说明
花都保险柜使用说明
豪普森保险柜使用说明
恒发保险柜使用说明
华鼎保密柜使用说明
佳家利保险柜使用说明
经纬保险柜使用说明
杰宝大王保险柜使用说明
金榭保险柜使用说明
金管家保险柜使用说明
杰堡保险柜使用说明
金豪保险柜使用说明
金盾保险柜使用说明
科密保险柜使用说明
康华保险柜使用说明
卡唛保险柜使用说明
龙峰保险柜使用说明
蓝盾保险柜使用说明
曼阿盾保险柜使用说明
博诚保险柜使用说明
麦氏保险柜使用说明
迪堡保险柜使用说明
得力保险柜使用说明
寳莊保险柜使用说明
全能保险柜使用说明
强力保险柜使用说明
威盾斯保险柜使用说明
威伦司保险柜使用说明
万盾保险柜使用说明
万里红保险柜使用说明
望通保险柜使用说明
信一保险柜使用说明
永发保险柜使用说明
英博保险柜使用说明
永邦保险柜使用说明
潮友保险柜使用说明
斑马保险柜使用说明
鼎鑫保险柜使用说明
卓盾保险柜使用说明
中亿保险柜使用说明
振兴保险柜使用说明
格林尼森保险柜使用说明
锦上宅保险箱使用说明
德凌(DELING)保险柜使用说明
雅帝乐保险柜使用说明
福蒂斯保险柜-使用说明
最新文章
艾斐堡保险柜-宾美指纹系列使用说明
艾斐堡保险柜-宾丽人脸系列使用说明
艾斐堡保险柜-艾纳指纹系列使用说明
艾斐堡保险柜-宾格系列使用说明书
艾斐堡保险柜-大麦麦系列使用说明
首页
使用说明
艾斐堡保险柜使用说明
文章内容
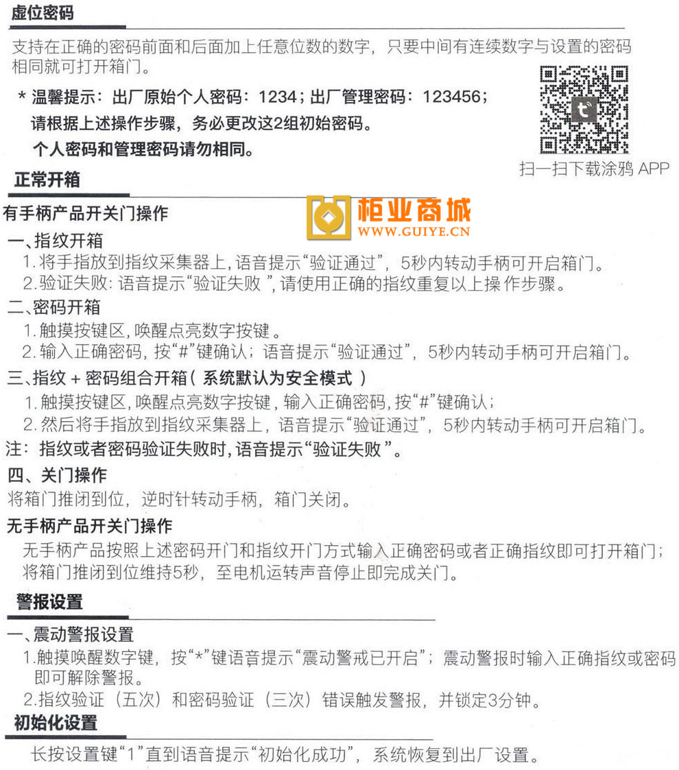
艾斐堡保险柜-大麦麦系列使用说明
2025-10-08 浏览次数 367
上一篇:
艾斐堡保险柜-亚朵系列使用说明
下一篇:
艾斐堡保险柜-宾格系列使用说明书